学者论坛
您现在的位置: 张家口察哈尔文化研究会 > 关于我们 > 学者论坛 > 正文
20世纪初日本对张家口陆路贸易口岸地位的考察综述
文章来源:本站原创    发布日期:2017/9/12    点击数:7618 次

 摘要张家口经过几百年的经济发展,商贸空前繁荣,是北方的著名商业城市和中俄汉蒙贸易的陆路口岸。20世纪初动荡的年代,张家口的商业发展也面临着不稳定的局面。通过对日本的调查资料中张家口商贸内容的具体梳理,可以看到其陆路贸易口岸地位并没有变化。

 

   关键词张家口;陆路口岸;汉商

 

 

    张家口由明代的军事重镇经过500多年的发展,成为北方的著名商业城市和中俄汉蒙贸易的陆路口岸。20世纪初中国整体的格局发生了巨大的变化,进入了更复杂和动荡的年代,张家口的商业发展也面临着不稳定的局面。在这一时期,日本的各种机关对中国各省的资源经济商业贸易、金融、交通港口、农村、城市、文化等多方面进行了多次调查。本文试图梳理这些考察报告中关于张家口商贸的具体细节,来分析其陆路贸易口岸地位是否变化动摇和萎缩。根据利用资料的年代,本文考察基本是从1902年(明治三十五年)到1942年(昭和十七年)之间。文中如有不符的事实之处,尽请各方指教。

张家口商贸发展的历史概述

    张家口地理位置独特而优越,自古为兵家必争之地,既是长城的重要关口,又是蒙古草原和华北平原连接的南北咽喉要道。其称谓是源于明宣德四年(公元1429年)建成的军事城堡---张家口堡。明朝建都战争停息,永乐初辽东互市,汉人也私下和蒙古人以物易物做生意。之后,为了限制内地物品流向草原,政府实行禁边政策,官员曾上书请求开贡市明政府在边地实行民屯军屯商屯的屯田制,促进了张家口一带商业经济的发展。嘉靖八年(1529)张家口堡扩建,在北城开一小门。嘉靖三十年(1551)在今张家口大境门正沟、西沟一带河滩、山谷,开办的以布帛易马贡市,隆庆五年(1571)与蒙古议和,茶马互市再开。政府主要开设宣府张家口堡,大同府新平、德胜两堡,太原府水泉营堡三个马市1580年前后的马匹年交易额推算为20-40万两明万历年于来远堡边墙设境门一座,只通人行不容车驮。顺治元年于堡西添设大境门,拨满洲兵驻防。凡京城奉差人员及外藩蒙古札萨克军营种地坐台人等进出俱照验。兵部理藩院及各该管大员勘合火牌印文验明记档。由大境门放行,凡八家商人及民商人等前往喀尔喀库伦俄罗斯恰克图及各蒙古地方贸易,出入俱验明理藩院印票,并查验有物违禁货物记档放行。凡察哈尔各蒙古人等进口交易者许从小境门出入,不许擅自出南门。本地货卖薪炭及种地人俱验明张家口同知印票记档出入。从以上的文献记载可以看出,无论是明代后期还是清初政府对张家口的商业活动都有明文规定,既给于支持又实行严格的管理。特别是清政府对出入城门人员的查验犹如今日海关和边防检查的手续。这时的商人贸易已经深入到喀尔喀、库伦、俄罗斯恰克图及蒙古各地。康熙二十八年(1689)《中俄尼布楚条约》雍正五年(1727)《中俄恰克图条约》议定后,张家口成为清俄贸易的重要陆路口岸。许檀通过清俄国贸易资料分析了张家口商业崛起的原因,肯定了清政府政策,并分析了晋商的经营活动和金融领域里的新方式――账局和票号的作用岸本美绪在分析17-18世纪中国的贸易构造时认为,北边在1600-1625年的年交易量平均约100万两左右,1700-1750年大约为40万两,1775年达到200万两以上并继续增加,1800年平均约600万两以上明朝至民国500多年间张家口经历了汉蒙对峙、汉蒙互市、对外通商三个主要发展阶段。从1851-1908年清俄间贸易额统计看,直到清末输出额大大超过输入额。

    前辈学者对张家口作为商贸陆路和物资中转集散地,有清一代的繁荣发展的事实总体上看有两大倾向的评价。一种观点是张家口一直处于北方的重要商贸地位,民初大境门的店铺多达1500家,年交易量亿两以上,空前繁荣;一种观点是鸦片战争后张家口商业由于俄国商人的介入,晋商在茶叶贸易中的地位逐渐被取代,张家口税关的税收大量流失,金融业也出现萎缩,特别是1929与外蒙古断交张库大道衰落商铺关闭、商人损失一亿两白银。从中国第一条铁路、公路的建成对张家口的影响来说,也有乐观和悲观的评价,特别认为西伯利亚铁路的建成对北方经济的整体发展带来很不利的影响。

、从日本调查报告看20世纪初张家口的商贸

    目前看到的日本调查报告基本是学者或银行、铁道、国家机关各部门等进行的实地考察,不排除有些内容是参考了中国的文献,但因文中没有注明暂且认为是第一手资料。本文以张家口商贸资料中的具体内容为中心,对地理、经济、环境等概述内容基本相同的资料省略目录介绍。

    资料1   

    资料来源日本外务省通商局编《清国商況視察復命書》,元真社,明治三十五年(1902年)7月,34-45页。

    张家口是北方与蒙古连接的运输要冲和物资集散中心地,与京津市场相连。从路线上说,清俄陆路交通是从张家口经蒙古库仑到恰克图;汉蒙之间是经张家口到蒙古多伦或库仑;北部各省之间为经张家口到山西大同府归化城或经张家口到甘肃省兰州甘州凉州宁夏府。张家口作为陆路口岸其贸易中转功能非常明显,大的方面看具体可分为清俄陆路贸易间接外国贸易汉蒙间贸易三种。

   清俄陆路贸易是张家口的贸易最重要部分,以砖茶红茶为主。以前清商承担茶叶搬运,现在俄商在湖北汉口江西九江福建福州附近买下茶田设立砖茶制造所,制好的砖茶经天津到张家口。到了本地后在由俄商输送到恰克图,茶叶贸易渐渐脱离清商之手,整体的四分之三由俄商办理,清商只负责四分之一,大有被俄商全面垄断的趋势。与以往相比清商蒙受每年多为三四万两少则一二万两的损失。茶叶贸易失败的主要原因是俄商资本富裕起来,在汉口天津张家口恰克图派遣代理人相互联系传达信息。而清商和制茶产地及本地销售商都是各自经营,纵向联络欠缺,搬运费用高,受内地的厘金关税的压制,不利于俄商。如表1,俄商在张家口元宝山的洋行名为和信洋行,新益利洋行专经营茶叶,隆昌洋行除经营茶叶外还收买羊毛。这三家洋行大约向恰克图输送茶约40万包内砖茶25万包每包100红茶15万包每包70绿茶3-4万包。砖茶每包13-4红茶每包7-8两至40-50两以上。这三家洋行之中贸易量是和信洋行包揽其中一半生意,其余一半另两家洋行承担,他们只经营从张家口到恰克图的茶叶运输,不经营从恰克图向张家出口的其他商品。清商中的大商号从事剩余部分的茶绸缎绢织物等其他贸易,还将俄产天鹅绒织物狐狼貂狸灰鼠等皮毛从恰克图运回。

    间接外国贸易是指在天津经营的外国商人在张家口用清人的名义设分号派买办到各地收买羊毛骆驼毛皮褥再运回天津的贸易形式。这种方式的贸易逐步扩大,每年从蒙古收买羊毛两百余万斤山羊羊皮褥一万余包,从陕西甘肃的甘州凉州宁夏府兰州府地区收买骆驼毛两百余万斤。具体采购方法是各外国商人派买办到放羊放骆驼的牧人处估算来年的数额,作好合同约定预付押金保证货源。蒙古地区的羊毛骆驼毛用牛车运到张家口,甘肃的甘州凉州宁夏府兰州府的骆驼毛通过黄河船运到山西包头后再用牛车骆驼送到张家口。羊皮山羊皮褥去年新泰兴洋行7000仁记洋行3000宝顺洋行1000每包32张,一张的价格为银175分钱为银元1元到110钱以上的价位。

    汉蒙间贸易是清商独揽,主要为绸缎纺织品棉布印花布丝线棉线铁器有锅杂货类家具油,凡是蒙古人生活需要的日用品皆销售。资本雄厚的大商人,在张家口以外的库伦多伦诺尔归化城恰克图等地设分号做买卖,小本经营的商人多把商品杂货装到牛车上到蒙古各地行商,即旅蒙商。蒙古人向张家口输送牲畜毛皮,具体数目不详至少不低于羊30万头,牛12千头,马12万匹。

    茶商:山西茶商十家专门从事蒙古西部和陕西、甘肃北部地区的交易,不低于15万包。

    棉布商:共24家商号经营,每年发售额为23万卷,每卷20-30匹。

    杂货商:以永发和号为代表的20余家杂货店资本雄厚,棉布、手巾、丝带等每年每店的发售额约为2万余两。

    皮货商:皮货店分细毛皮和粗毛皮两种,清朝服饰用的是贵重的细毛皮,共100余家经营。细毛皮的佳品多是从俄国的恰克图输入,内地其他省份的皮货店都派人来购买,因此这里的皮货商与四川、云南、贵州、湖南、湖北各省的皮货商都有联络,交易火爆。一张皮货的价格从数十两到数百两不等,可以推算每年有巨额收益。粗毛皮多为山羊、羊皮、羊皮褥等有30余家皮货商经营,他们再卖给全国的皮货商,每年皮褥3000包运送到全国各省。各皮货店有制皮人员规模为50-60人或100人。

    土碱制造商:土碱制造在张家口非常有名,碱土从蒙古地区运送到张家口市内精制成砖,再送到京津两地。染料所用的土碱制造商大约有十户,都有制造特许证,除这十户以外还在增多。每个店用15-6个大锅从每年的八月到转年的三月之间进行制造,每天制造500-600个,每个重200斤。

    运输商:西光裕、东光裕、东三义、同和这四家商号专门在张家口从事运输,全都是回民信教徒,百年经营博得信誉。每个商号备有百头骡、马、牛车等,承载量通常为每头骆驼为400斤、骡子为200斤、驴为100斤。清俄商人运茶到恰克图时从九月到转年四月之前使用骆驼,四月以后天气变热,是骆驼的放牧期,换为牛车搬运。张家口至恰克图的路程因为要经过水草地和天气等原因大约需要5-60天,运费是每包砖茶100斤为3两。天津——张家口的茶运输多用骆驼,租费用因季节不同,冬季数量多每头为6-9两,夏季至少要20两以上。俄商等外国商人都要和运输商提前约定翌年的使用,如果运输量大,骆驼、骡子、牛车的运费基本为1002两左右。张家口——归化城的运费为1001两。

    票号、银行业:在张家口的金融机关非常发达,经营银行业务称为票号,有五家。其中恒隆光、公和全的信用最好,洋行兑换银两都委托这两家商号。而且这五家在天津和张家口之间的业务最繁忙,每个商号汇兑金额高达300-400万两。此外多伦、库伦、归化城和内地各省的兑换全额累计起来可为巨额,这五家商号在恰克图均有分号。运输四大商号的银两也都委托这五家票号,天津到张家口之间每千两收5两的手续费。和票号融资借款三个月的利息为5厘,常例借半年利息为6-7厘,定期存款的利息位2-3厘。

  对张家口的意见:处于汉蒙间的商业要道,随着日本的制造业的发展,羊毛骆驼毛的进口需要会不断增加,而蒙古正是这些原料的产地,值得注目。内外蒙古的人口稀少国土广阔无边百货缺乏,是日本的杂货出口的最佳市场。当今在张家口销售杂货的多为大阪附近的产品,汉商的行商小贩深入蒙古内地,而日本的杂货销售却很少,价格设定比较贵也是明显的事实。因此应该更加关注蒙古贸易,派有关人士驻在张家口,深入了解当地的商业情况,巡回蒙古各地区,考察蒙古人民必需品的需要,同时引导日本商人在当地开设分店从事原料羊毛骆驼毛的收购,杂货销售有必要行商到蒙古内地行。另外,在张家口的俄国人担心西伯利亚铁路竣工后,中国茶通过船运从南方直接到海参巍港,再经铁路到俄国境内,不再经过张家口,这会给此地的商业造成极大的影响;以张家口为中继的蒙古各地的特产和各内陆省份的物资都会减少,现在北京张家口之间用骆驼骡子牛车彻夜连续搬运货物的景象会随着西伯利亚铁路的贯通而衰退。

    这份资料是因为清日的贸易发展不振而对北京张家口保定天津满州锦州盛京牛庄上海无锡苏州杭州厦门福州宁波泉州漳州汕头澳门等地进行的调查,多以港口城市为主,而内陆的张家口也在其中,说明其贸易口岸地位之重要。从以上的资料可以看出茶叶贸易和许檀分析的一致,清商在中俄的茶叶贸易上渐渐处于不利的状态,只能经营年交易额500-600万两之中的四分之一部分,可是以十大商人利用各自在国内和俄国的分号承揽了茶叶以外的大部分贸易,是有很大的经济效益的。间接贸易中,外国商人借清人之名设立洋行,如后述所言,并不是只是适应中国的商业习惯而采取的方法。汉蒙贸易应该说完全依靠晋商,旅蒙商等从大到小的各种商人的商业活动。只按列举的数据合计,新泰兴仁记宝顺三家洋行每年至少收购30万元以上的山羊羊皮褥。如表1的统计,至少有200家以上清商几乎独揽全部的贸易。1902年张家口的总体贸易规模和附图相对照可以看出,还是在贸易增长之中,还未减弱。

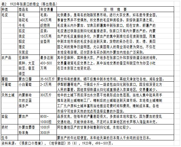
    资料2

    资料来源《张家口の商業》,《地学杂志》3581923年,498-503页。

    张家口的商业主要是内外蒙古及绥远地区等地所产的谷物毛皮蘑菇土碱等输送到京津,同时从京津地区提供内外蒙古及绥远地区所需要的物品。其商业圈广阔,商路南至京津,西至绥远,北至内蒙察哈尔东部的多伦,和外蒙库伦,并经库伦与俄国的恪克图相通。每年十至十二月各地的主要物产陆续集中到本地,是交易最繁忙的时期;七八月是降雨期,交易闲散市面萧条是惯例。随着京绥铁路的开通,绥远地区直接和京津之地直接交易,这里的生意有些轻闲。多伦线路的内蒙贸易数量还是很多,商队在每年三月初之际用牛骆驼向蒙古运送各种所需之物,同时换取牛马和皮货冬季回来。

    库伦商路是和张家口最有密切关系的活跃之地。从库伦发生独立运动以后,与此地的贸易基本杜绝,再也不能看到昔日的繁荣景象。可是广阔的内外蒙古原野上年年随着土地开垦各种物产不断增加,居住者移入趋势明显,商品购买力定会不断提高,伴随与库伦贸易的恢复,汉蒙贸易的将来的发展是不容置疑的。当地专门从事库伦贸易的商铺称为库伦庄驻在在大境门外,大约五六十户,多为山西人。内蒙古人是做小本生意为零碎散户,住在大境门外元宝山。其余为直隶商人,在库伦和外蒙各主要地区设商铺或代理店与当地的蒙古人进行物物交换或卖出商品,用到手的现金再购入毛皮,现金有时也汇款。现在没用库伦贸易的情况下,交易能力推算为年移入额900百万两,移出俄1500万两,具体内容编制成表2

 

    资料来源南满洲铁道株式会社庶务部调査课编《満鉄調査資料.36編内外蒙古接壤地域附近一般调查》,南满洲铁道株式会社庶务部调査课,大正十三年(1924年)957页。

   

 21923年发表的,表3是南满洲铁道株式会社庶务部调査课1924年的数据,对照看,张家口作为北方物资集散地和陆路口岸地位是不变的。外国商品不断进口,棉布日用品、罐头、海产干货化妆品等日美商品慢慢地被蒙汉人民所接受。同时作为原料的蚕豆豌豆牛肉的也向日本出口。即使外蒙出现变乱张库大道停止,但大宗的茶毛皮等大宗商品为主的土特产品移出的格局并没有改变,年交易额过千万,移出额超过移入额。

    资料3

    资料来源南满洲铁道株式会社庶务部调査课编《部内外蒙古査報告(2)2(事情农业事情事情)》,南满洲铁道,1927年,44-48页。

    俄商销售情况如下。清代的汉商提供给蒙古人民的生活必需品是适应其生活习惯的,而俄商的商品比较奢侈,销售情况逊色于清商。1920年代中国工业进步较慢,借此机会俄国产的棉布在外蒙古市场占有优势。蒙古人喜欢喝的茶在19世纪中叶就被俄商慢慢取代,1890年英美的棉布进口到中国,通过中国商人之手销售到蒙古市场,俄国的棉布市场萎缩,如今日本产的棉布通过俄商之手有可能再次进入蒙古市场。1912年外蒙古独立,数百年建立起来的汉商的地位动摇,俄商一时独占蒙古市场,但并不能完全满足蒙古市场需要,物价暴涨2-3倍。从蒙古市场来看,没有汉商的经营活动是不能完全满足整个市场需要的。外蒙实行对中国商品课税5分,俄国商品不征税的政策,即使这样还是不能和中国商品竞争,俄商在这么好的经营环境下只能垄断市场贸易总额的3分之1以下。比如,麦粉部分为俄产面粉但质量为三等品,外蒙东部和南部从中国进口;布帛是经东部商路从日中英美输入;绢天鹅绒短毛天鹅绒罗纱从俄国进口;铁制品因为俄国的商品华美,符合蒙古人的嗜好受欢迎;块砂糖是蒙古人的嗜好品需求量大,价额便宜是第一条件。但无论俄商还是汉商提供的商品都不是为了满足蒙古人的需要而特殊制造的。

    其他外国商人多指日英美的商人,才刚开始进入蒙古市场,通过汉俄商人之手购买蒙古的产品,和蒙古人直接交涉还比较少。但外国商人以本国的市场为后盾,拥有丰厚的资金,与汉俄商人相比在蒙古的商业活动前途可观。

    英国商人主要有在天津和哈尔滨设有工厂的英国食品会社ヴィリヤムブス商会彼得洋行远东公司(销售毛皮和其他畜产品为主)。以英国食品会社为例。在天津叫和记洋行,在哈尔滨叫鸡鸭公司,公司名虽不一样,实际是一体。以经营肉类为主总部设在伦敦,全世界有分店和工厂共56家,加工后的肉和其他食品,用6000-8000吨的冷藏船24艘运回本国。1913年设立的哈尔滨工厂从蒙古收购牲畜,经海拉尔到当地加工,可是实际生产能力低于应有的生产能力的25%,原因是原料采购。为此加强了天津——张家口——蒙古东部的原料收购。原来的作法是为了了解蒙古市场的情况和根据以往积累的经验,派买办自行采购,但以失败告终。之后改进方法,利用当地有知名度和实力的商人,即34名英国职员伴随和监督汉商到采购当地,用汉商的信誉购买或让此商人先全部买下后再和汉商购买。除此办法以外,如天津和记洋行(即以汉商的名义设立),向汉人提供资金,在主要的集散地开设和记洋行分号,以此来赢得蒙古人和汉商的信用,极力打下在张家口和蒙古各地的实力基础。还有,向有诚信和实力的旅蒙商透支小麦粉或预付资金,来确保所要物资的购买,并经常开着汽车到旅蒙商经营的蒙古内地去提前预定牲畜。ヴィリヤムブス商会也用同样的方式到蒙古内地设立营业所,采购羊毛羊肠毛皮。

    美国商人的活动整体上还没有象英商一样活跃,然而收购羊毛兽皮的英丰洋行也是如上的方式,其名已远鸣蒙古内地。

    日商在张家口海拉尔的大集散地开展商业活动,但并没有进一步潜入蒙古内地,没有付出任何努力,只等待从内地物产搬出后才开始收购,拾英美商人预定后的残余部分,并没有开始真正的商业经营。日商投入巨资,但并没有取得在蒙古开发市场的好结果,需要更深入地了解蒙古内地的寸寸土地。

    从这段资料可以看到俄英美日商人经营活动情况。外蒙古独立后,对俄上来讲无论边境相连的地理优势还是政策优势(即俄商品不征税中国商品征税5%无税),是可以独占外蒙古市场的。然而实际俄商可提供给外蒙的商品只是贸易总量的三分之一,没有汉商的商业活动是不能完全满足市场需要的。虽然中俄商人销售的商品都是拿本国的物品到蒙古市场销售,并不是专门为蒙古人民专门制造,但是近几百年的汉蒙商业贸易发展的结果形成蒙古民族独特而固有的生活习惯。即使俄国的商业活动环境和条件得天独厚,商品符合蒙古人的习惯就受欢迎,反之还是要依靠内陆商品。此外,日英美各国商人想极力推销本国的商品,拓展蒙古市场,整体说来,俄国一国并不能包揽外蒙市场。从商业活动的经营手段上看,英美商人放弃以往用买办收购原料的方式,而重视汉蒙之间存续的商业习惯和和汉商的信誉与实力,采取与汉商互赢互利的方式收购和保证原料来源。

    资料4

    资料来源フワーリ著《有望なる蒙古貿易球体蒙投資》,朝鲜银行,1918年,48页。

  スタンダード石油会社、アンダーセン、マイヤー会社、英米煙草会社已经在本市设立分部。最近美国人经营的蒙古通商会社在去年七月于本市和库伦设立分部,用美国制汽车三台开始经营张库间1200里的公路运输。用骆驼要四周的时间仅六天就可以到达,一个月往返一次,往返费用350元,很有经济效益。蒙汉人都利用,对日本人来说张库间的货物运输依旧用骆驼。

资料来源资料来源门仓《张家口、库伦间ノ自动车》,《地学杂志》3281920年。

    张家口和库伦间汽车运输商有大成公司和元和洋行。大成公司参与京绥铁道的经营,并拥有美国制75马力的汽车30台,于民国七年(1918年)十月张库间开始试运行以来,张家口作为起点每周发车一次单车四天,旅客方便,每人大洋120元。元和洋行是美国人经营的商会,称自家用于民国五年(1916年)开始在张库间运行,民国六年(1917年)四月至七年七月公然载乘客往返,八月察哈尔都统田中玉反对,11台汽车中被都统府扣留5台,只限定作为自家用车3台允许在张库间运行。

这两个资料说明新的公路汽车运输方式已经在张家口开始,汉商和美商都在投资看好这个领域。乘客利用方便,以张家口为始发站4-6天就可以到达库伦,大大缩短了时间,但货物运输可能还不会被马上接受。同时可以看到地方政府出面管理,不允许擅自运行。

 

三、小结20世纪初张家口的陆路口岸地位

 

    张家口在乾隆年间是万全县东路所属的一个村庄,经过几百年的发展,民国十二年(1923年)人口增加到12万以上而10年后为7万以上,中俄断交、商业不振的影响,人口骤减。日本的调查报告也记述到张家口和多伦都是蒙古贸易旅蒙商的根据地,本市永住人口75000余人,15000余户,和一时的临时居留人口合计大约十几万以上,其中大部分是山西人。另一份时间更晚的资料写到,人口约11万,汉民族93241满洲族2335回族4926蒙古族40日本人10000白俄123美国11德国7英及其他国家共11人。大正十一年(1922年)三月领事馆开设开始到昭和十年(1935年),日本人未超过百名。昭和十二年(1937年)七月为480名。七月支那事变勃发,一时全部撤离。八月入城,昭和十五年(1940年)底多加1300余名。以上资料表明,由于张家口作为商贸中转和陆路口岸的特点,人口流动性大。虽然张库大道贸易断绝,给满蒙各民族的生计带来很大的波动,但此时的张家口又有新的外国势力和商人前来参与商贸活动。当然日本人数突增是因为卢沟桥事变。

   通过以上张家口的商贸发展的简单回顾日本调查资料的摘要整理人口增减变化等分析可以看到,20世纪初张家口受政局的动荡的影响波澜起伏但其陆路口岸的地位是不变的,暂且小结如下。

    第一,由于地理位置的优越和特殊性,商品集散中转的功能没有变化。无论是清俄贸易、汉蒙贸易、京津的间接贸易还是与内陆各省的贸易都是要把俄蒙各地的物资商品土特产、牲畜原料运送出来,和Œü俄蒙内地输送生活必须品特产及英美日的商品。从1902年和1923年的商品的移出移入品目和数目看,不能达到空前繁荣时期的规模,贸易额还是很大的,且移出额超过移入额。

    第二,陆路口岸功能仍在。本文分析的1902-1942年这40年间,清帝退位民国开始,外蒙古独立,中俄断交,外国势力进一步深入内地。如资料显示,虽与外蒙古贸易政府间中断,但俄商不能满足外蒙市场的需要,民间商业还是要依靠内地商人。英美商人为了极力开拓蒙古市场,大量销售本国商品和收购本国所需的原料,依靠和利用汉商旅蒙商人的信誉为自己服务。作为陆路口岸,已不只对外蒙俄国的贸易,而扩大到英美日等国。

    第三,汉商的商力仍在。至少在本文分析的这一时期,张库大道的停止尽管给晋商的经营带来重大的打击。但从整体上看,几百年积累下来的商业经营经验信用和实力,及旅蒙商的努力是被蒙古各地认可的;资金雄厚的大商号一直雄居各自经营领域,在国内外设立的分号多,商品经营范围广销售网络强,与蒙古各地的交往深远,可以提供所需要的所有商品,这是胜过俄商的优势也是被英美日商认同。

第四,随着人口的增长,蒙古草原内移人口增加,如吉田金一对清俄贸易研究分析后指出,西伯利亚铁道的开通并没有使恰克伦贸易衰减而是继续持续,曾为中国商人市场的蒙古,向着俄蒙贸易发展,而移民生活必需品物资的输送不断增大,从清向俄输送扩大趋势直到俄国革命之前没有变化。同样,外蒙的市场虽渐渐失去,为了进军广阔的蒙古内地市场,前来张家口的外国商人和居留人口不断增加。同时公路、铁路的建成出现了新的交通运输形式,这里又成为新形式的中继点和始发站,其地位依旧不变。还应指出,新型交通工具需要新的适应和发展过程,骆驼骡马牛车的传统运输方式价格便宜,在当时对于普通商人来说,大量商品运送时还会选择熟悉的方式。

 

附图 1851-1908清俄贸易输出额(5年平均值)

资料来源:《ロシアと清の貿易について》,表20-21整理。

 

 作者简介: 李红梅,(日本)松山短期大学。

Copyright © Chahar Culture Research Association . All Rights Reserved 察哈尔文化研究会 版权所有
建议使用1440×900以上的屏幕分辨率和8.0以上版本的IE浏览器访问本站
冀ICP备15009271号-1 冀公网安备 13070302000111号
地址:张家口市桥西区长青路19号
联系电话:13903236923 / 0313-8028219